Radiant Wave and Cold Electricity
Home
Home
Search
In Basics
In Theory
In Scientists
In Publications
In Extension
Full Search
New
Free book
Basics
Intro
Readme first
Overview
Radiant Energy
Physics
Problem in physics
Warm electricity
Cold electricity
Zero-Point Energy
Ether
Teslaphysics
Study
Overview
1 History
2 New Electr.
3 Ether
4 Tesla Coil
5 Coil Types
6 Resonance
7 Scalar Waves
8 Cold Eletric.
9 QMFC
10 QMFC Prac.
Summaries
Study HTML
Praxis
Bedini
Kelly
REMIX
Joule Thief
Circuit 555
Glossaries
Theory
Resonance
Magnet resonance
Energy,Forces,Matter
Zero-Point Energy
Radiant Energy
Scalar waves
Etherphysics
Soliton
Maxwell reviewd
Unified Theory
Scientists
Tesla's time
William Crockes
Le Bon
Oliver Lodge
T.Henry Moray
Max Planck
Walter Russell
Ch. Steinmetz
After 1950
Harold Aspden
Tom Bearden
John Bedini
Eric Dollard
Edwin Gray
Alexander Frolov
Moray B King
David LaPoint
Peter Lindemann
Konstantin Meyl
Thomas Valone
Gerry Vassilatos
Mega-pack
Tom Bearden
Eric Dollard
Moray B King
Nikola Tesla
Gerry Wassilatos
Publications
Journals
Other authors
R.E.Engineering
Overunity devices
Tables,diagrams
Official physics
Encyclopedia
NOT published
Archive
Extension
Lost inventions
Related publ
Free eneregy
Electro-gravity
Cosmos
Mix
Physics history
ForYourEyes
CIA
Electro Gravity
Medicin
Mil
Ufo
Watercar
Account
Change account
Delete account
Users
Users list
New user
Delete user
Error files
Log out
Log out
Publications - Overunity Devices
You find Joule Thief under
Basics -> Praxis -> Joule Thief
, too.
Akula083_1W
akula08_1W.txt
(2.9 KB)
akula083_1W.jpg
(109.6 KB)
Do It Yourself - JT Text
FLEET.pdf
(54.6 KB)
FLEET_SChapter21.pdf
(1.2 MB)
Free Energy Generation (CandS) by Tom Bearden, John Bedini.pdf
(37.2 MB)
Joule_Thief_diverses_cet_2.pdf
(2.7 MB)
Toroids_data.pdf
(112.6 KB)
Do It Yourself - Pictures
Converter
fluorescent_lamps
DC 20 watt Florescent Lamp Driver Circuit.png
(119.1 KB)
DC 20 watt Florescent Lamp Driver Data.png
(27.4 KB)
sg01A.png
(70.9 KB)
sg02.png
(77 KB)
sg03.png
(78.1 KB)
conv_12_240Volt.jpg
(97.1 KB)
conv_100Watt.jpg
(30.2 KB)
Swagatam-Solar-Garden-Light-II.jpg
(20.6 KB)
Diverses
2N3055-and-TIP3055.png
(9.1 KB)
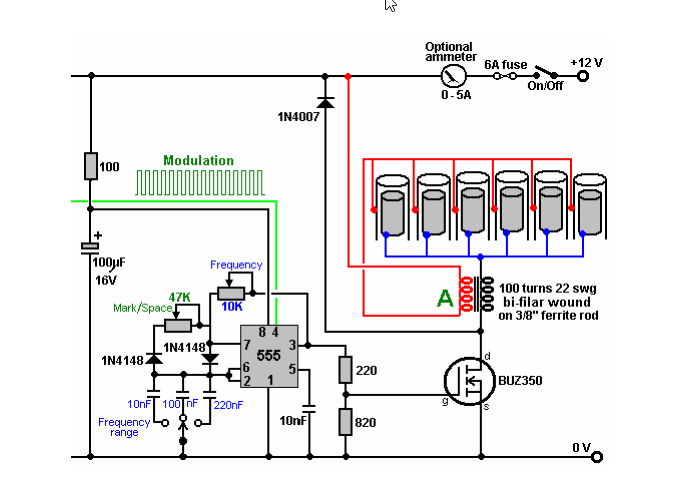
555RadiantOscillator.png
(435.8 KB)
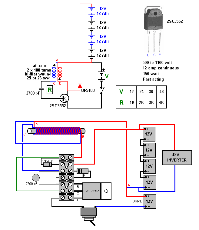
DonSmith.TeslaCoil.png
(17.7 KB)
DonSmith.TeslaCoil2.png
(19.6 KB)
Free_en_Bearden,_Bedini.png
(77.5 KB)
JouleThief_Bistabil02schematic.png
(7.9 KB)
JouleThief_Bistabil_schematic.png
(7.9 KB)
mosfet-rec-bridgejpg.jpg
(55.5 KB)
Free_Energy_Circuits
Langrade
Free Energy_One of a Kind Device.png
(746 KB)
RadiantEnergy
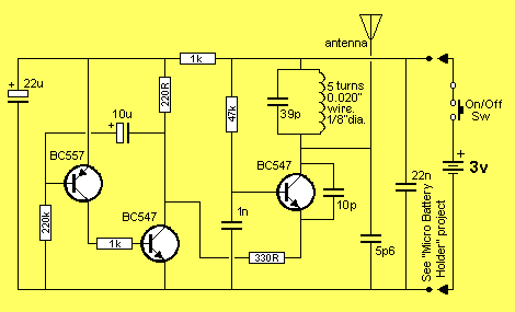
antenna-schematic.png
(28.7 KB)
Cold Electricity _ Scalar EM Research_02.png
(129.3 KB)
resonance
High Power Free Energy Circuit (AEC).png
(129 KB)
resonance.png
(85.7 KB)
Bedini - JT_SSG.png
(116.6 KB)
FED_Meissner.png
(325 KB)
free-energy-link.txt
(82 )
IC555
IC555 Tutorial
AdjustableDutyCycle.png
(14.5 KB)
fleet_555.png
(39.4 KB)
no_fleet-HHO-2x555.png
(226 KB)
SawtoothWave ignalGenerator.png
(30.5 KB)
SquareWaveGenerator_00.png
(82.1 KB)
SquareWaveGenerator_01.png
(31.2 KB)
SquareWaveGenerator_02.png
(8.7 KB)
The_50_PercentDutyCycle.png
(76.9 KB)
Joule_Thief
JT_mini
Joule Thief Battery Charger_01.png
(245.4 KB)
Joule Thief Battery Charger_02.png
(485.8 KB)
Joule Thief Battery Charger_03.png
(211.5 KB)
Joule Thief Battery Charger_04.png
(53.4 KB)
Joule Thief Battery Charger_05.png
(252.3 KB)
OverUnity_8X
8X-overunity-768x570.png
(256.7 KB)
DR-2.png
(194.1 KB)
making_the_coil.png
(207.8 KB)
overunity-link.txt
(121 )
part_list.png
(10.3 KB)
Steven_E_Jones_overunity_02.png
(392.8 KB)
Steven_E_Jone_overunity_01.png
(280.8 KB)
what_you_need.png
(31.7 KB)
Super_JT
Super_Joule_Thief.png
(146.3 KB)
Super_Joule_Thief_Circuit.png
(6 KB)
Transformerless
transformerless-joule-thief-1.jpg
(98.7 KB)
transformerless-joule-thief-2.jpg
(82 KB)
transformerless-joule-thief-3.jpg
(91.5 KB)
3830.1596202264.jpg
(162.5 KB)
AA_Basic_JT.png
(33.5 KB)
Alexkor_CPO04.png
(38 KB)
CircuitLab _ Editing _Reverse Joule Thief Light_.png
(42.6 KB)
joule_thief_101.jpg
(92.6 KB)
Joule_Thief_Regulated_output.png
(13.3 KB)
resonating-link.txt
(55 )
RunningSimpleJT.png
(73.2 KB)
Transistor.Oscillator.gif
(8.1 KB)
LaserSaber
SJR
Joule Thief_ TK-LS SooperLooper Runs At Less Than 0.2 Volt.png
(237.7 KB)
SJR_03.png
(100.5 KB)
CapCoupled.jpg
(14.4 KB)
jouleRinger_01.png
(42.5 KB)
JouleThiefKing_01.jpg
(23.5 KB)
LaserSaber_01.png
(62.6 KB)
LaserSaber_02.png
(726.8 KB)
LaserSaber_03.png
(302.6 KB)
ringer-circuit.jpg
(67.8 KB)
Mobile_Charger
mobile_charger_01.png
(44.6 KB)
Pulse_Generator
MiniTracker
mini.tracker-link.txt
(73 )
MiniTrackerCct.gif
(5.7 KB)
0C3VL.png
(20.8 KB)
2011323202059651.gif
(8.2 KB)
DSC_0051S-300x241.jpg
(25.5 KB)
sg01.gif
(3.6 KB)
Self_Running
moving
3-1.jpg
(34.7 KB)
5-1.jpg
(32.4 KB)
Rotary.pdf
(1.6 MB)
static
self_sustaining.gif
(9.4 KB)
hqdefault.jpg
(21.6 KB)
RunningJTNotSimple.png
(232.5 KB)
RunningLampWithLEDs.png
(1.4 MB)
RunningSimple2.png
(141.3 KB)
XXX-1.2Volt.jpg
(21.6 KB)
XXX_Best_Joule_Thief.png
(119.1 KB)
XXX_LaserSaber.png
(272.3 KB)
Solar and JT reversed
joule_thief-link.txt
(73 )
osci_topOfCoil.jpg
(64.1 KB)
part_list.png
(31.4 KB)
schematics_01.jpg
(101.6 KB)
schematics_02.jpg
(60.5 KB)
schematics_03.jpg
(78.7 KB)
schematics_10.jpg
(62.3 KB)
Tseung
TSEUNG Lawrence schematic.png
(163.2 KB)
TSEUNG Lawrence schematic02.png
(144.7 KB)
Zero_Point_Energy
Don Smiths Radiant Energy.png
(514.7 KB)
Zero_Point_Energy.png
(124.1 KB)
Zero_Point_Energy_Generator.jpg
(121.3 KB)
ZPE_Printerest-link.txt
(277 )
Do It Yourself Generel
IC555
AA_LINK - IC555 Tutorial.html
(385 )
Poor Man's Free Energy Cookbook.pdf
(4.8 MB)
Soli-state over-unity devices- William Alek.pdf
(651.4 KB)
Some Free Energy Devices - Borderland Sciences.pdf
(87.5 MB)
Stanley Meyer - Resonant Electrolysis Cell System.pdf
(2.8 MB)
Overunity Simple Circuits
cet00-ec3biz-link.txt
(29 )
cet01.pdf
(3 MB)
cet02.pdf
(2.7 MB)
cet03.pdf
(2 MB)
cet04.pdf
(509.2 KB)
cet05.pdf
(484.5 KB)
cet06.pdf
(816.7 KB)
cet07.pdf
(1 MB)
cet08.pdf
(991.1 KB)
cet09.pdf
(2.2 MB)
cet10.pdf
(421.4 KB)
cet11.pdf
(500.8 KB)
cet12.pdf
(516.4 KB)
cet14.pdf
(1.1 MB)
cet15.pdf
(655.9 KB)
cet16.pdf
(161 KB)
cet17.pdf
(679.3 KB)
cet18.pdf
(366.7 KB)
cet19.pdf
(269.8 KB)
cet20.pdf
(545.5 KB)
part_3_zpe.pdf
(2 MB)
SupercapVoltageLimiter1.pdf
(708.7 KB)
zpe_parts.pdf
(296.7 KB)
Patents
Efficient Power - Gray patent (Free Energy).pdf
(1.3 MB)
QJdudOw4.pdf
(894.6 KB)
Build Your Own Free Energy Generator - J. G. Homesworth.pdf
(969.2 KB)
Energy-Tapping Pulsed Systems .pdf
(1.2 MB)
Joule_Thief_diverses_cet_2.pdf
(2.7 MB)
Near_Infinity_System-Stiffler.pdf
(179.9 KB)